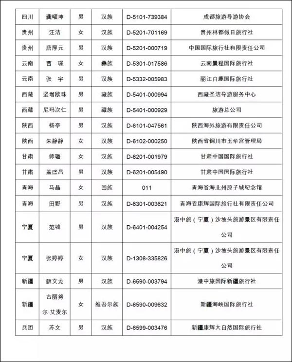
根據國家旅游局發布的《國家旅游局辦公室關于印發<第三屆全國導游大賽決賽實施方案>的通知》的安排,經各省、自治區、直轄市旅游發展委員會、旅游局,新疆生產建設兵團旅游局的選拔和推薦,共有63名選手參加第三屆全國導游大賽決賽。
現將決賽選手名單進行公示,公示期為即日起至3月15日。如有異議,請于公示期內向國家旅游局反映。(伍策 一丁)
決賽時間及地點安排
(一)報到:2017年3月16日全天;安徽合肥泓瑞金陵大酒店
(二)培訓:2017年3月17-18日;安徽合肥泓瑞金陵大酒店
(三)64進30淘汰賽:2017年3月20-22日;安徽省黃山市體育館
(四)30進10淘汰賽:2017年3月23-24日;安徽省黃山市體育館
(五)10強選手實地帶團考核環節:2017年3月27- 29日;線路另告
(六)總決賽及頒獎典禮:2017年4月20日;北京



兩會民聲:房價物價,你慢點漲