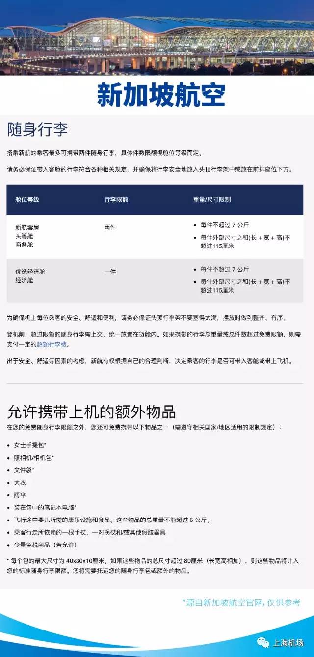
上海機場集團今天提醒,9月1日起,各航空公司將與浦東機場全面加強對旅客手提超規行李物品的檢查,并在候機區入口處設置管控環節。請準備乘機的朋友提前與航空公司確認手提行李限額超規行李物品,并在辦票時盡早托運,以免耽誤行程。主要航空公司關于手提行李的規定詳見下文↓

“超規”手提行李
飛機客艙行李架空間和承重有限,超規行李可能導致行李架在飛行中打開,影響飛行安全。此外,超規行李還會增加客艙通道占用時間,影響登機效率和秩序。
— 部分航空公司關于手提行李的規定 —









更多手提行李規定
可通過所乘航空公司
官網、服務熱線、app、微信等渠道詳細了解
航空公司值機區域設有“超規行李限制框”
方便大家提前自查
資料:上海機場集團
編輯:林欣
第十三屆全國運動會在天津隆重開幕